The Effect of Work Life Balance and Compensation on Employee Performance through Employee Engagement as Intervening Variable (Study on Married Women Employees That Have Children in the Production Section of PT Sukuntex Spinning)

Abstract

PT Sukuntex is a manufacturing company in Indonesia that is in charge of the textile industry. The problem faced is the fluctuation in the decline in target achievement in 2018-2021. Until 2021, the number of realizations cannot achieve the targets set by the company. Work-life balance, compensation, and employee engagement are variables that can affect employee performance. This study aims to determine the effect of work-life balance and compensation on employee engagement through employee engagement at PT Sukuntex-Spinning. The number of samples is 100 female employees who are married and have children from the production division of PT Sukuntex-Spinning. The data analysis technique uses a Structural Equation Model based on Partial Least Square (SEM PLS). The results of the study support the theory of organizational behavior where individual behavior like work-life balance, acceptance of compensation, and employee engagement can improve employee performance. This study concludes work-life balance and compensation have a positive and significant effect on employee performance through employee engagement. The recommendation for the company is to hold a joint event between employees and their families. Companies also need to provide regular training to improve the quality of employees. In addition, the company can give praise or appreciation for every employee’s progress in work.

Share and Cite:

Arianti, A. , Soekemi, W. and Dewi, R. (2022) The Effect of Work Life Balance and Compensation on Employee Performance through Employee Engagement as Intervening Variable (Study on Married Women Employees That Have Children in the Production Section of PT Sukuntex Spinning). Journal of Human Resource and Sustainability Studies, 10, 705-718. doi: 10.4236/jhrss.2022.104041.

1. Introduction

PT Sukuntex is a manufacturing company in Indonesia that is in charge of the textile industry that has sections such as spinning, weaving, and finishing which has succeeded in taking advantage of the opportunities of the domestic textile market.

Married female employees who have children in the production division of PT Sukuntex-spinning (can be referred to as employees of PT Sukuntex-spinning) are one of the human resources owned by the company.

Every employee must have a standard of work where the success or failure of employees to achieve or exceed the set targets can be seen from the work results. The results of the work that occurred in the company were not in line with the expectation of PT Sukuntex-Spinning.

Based on Table 1, it is known that there was a decrease in the realization of production results from 2018 to 2021. The period with the highest percentage occurred in the January-June 2021 period of 20.61%. These conditions indicate that the employee’s performance is in good condition because of the reciprocal satisfaction of employees on the fulfillment of rights by the company. The lowest period occurred in January-June 2019 at −42.97% and the period of July-December 2020 at −25.13%. The occurrence of fluctuations in meeting these targets reflects the existence of problems, especially for employees who are able to affect performance.

Table 1. Percentage of company targets with realized achievement of employee targets in 2018-2021.

Source: PT Sukuntex-spinning, 2022.

The phenomenon of work-life balance often occurs in female workers, especially those who are married because they are not able to balance roles. One of the phenomena also occurs at PT Sukuntex-spinning which is marked by fluctuations in the increase in employee presence. Because some of the employees of PT Sukuntex are married women, maternity leave contributes to the fact that personal life can interfere with the company’s productivity. Based on interviews conducted with 10 representatives of spinning female employees on March 9, 2022, it is known that they as wives often get complaints from their husbands and children for less attention and responsibilities as wives and mothers of children and the time to gather with their families is reduced due to working hours in the form of shifts. Employees that still have babies must experience anxiety at work because their focus must be divided.

The company doesn’t only recruit and accept employees but prioritizes keeping employees comfortable while in the company, one of which is by providing compensation. If compensation is not given inappropriately, the company can lose employees who have good performance. Based on the observations in textile companies at Kudus regional, there are differences regarding compensation between PT Sukuntex and other companies. The difference in providing compensation lies in financial compensation and non-financial compensation.

One factor that is no less important for companies to increase productivity is employee engagement. Employees who work in spinning still use the mindset of coming, working and going home so employees in spinning can be categorized as “not engaged employees” because they only focus on the given task without having an attitude of appreciation and enthusiasm in carrying out their work so that the employee must be informed about the tasks that need to be done and there is no curiosity in the company’s operational activities.

2. Review Literature

Organizational behavior is defined as the attitude or behavior of an individual expressed through his personality, views and mental attitudes in an organization that can affect the performance of that person and his or her organization (Tanasal et al., 2016). Organizational behavior is the application and science of knowledge to find out how an individual or group acts in an organization (Luthans, 2006).

Work-life balance is described as person’s state when they feel a balance of attachment and satisfaction in carrying out their role as a worker and family member (Greenhaus et al., 2003). There are three dimensions of work-life balance that is time balance, involvement balance, and satisfaction balance (Greenhaus et al., 2003). Time balance refers to the ability to gather with family and do work, relax or have fun when coming home from work, having effective rest periods at work and when coming home from work. Involvement balance is related to the ability to enjoy time and be physically and emotionally involved in the family and socially after working approximately 8 hours/day, family circumstances can affect the situation at work but do not have high-stress levels. Satisfaction balance includes conditions in the family, relationship with friends and coworkers, and quality that can be resolved. Work-life balance can be the cause of employee engagement. Research that described about work-life balance is able to influence employee engagement; it is proven that companies that pay attention to work-life balance well can increase employee engagement (Larasati et al., 2019). Companies must be able to respond to the wishes of employees if they want to improve employee performance by knowing the work-life balance. Another research described work-life balance affects employee performance so that if the company offers to manage work-life balance to employees, it will provide benefits through increased performance (Soomro et al., 2018).

Compensation is the total benefits obtained by employees as a substitute for services from the company (Mondy, 2008). The measurement of compensation uses indicators that are financial compensation and non-financial compensation (Mondy, 2008). Financial compensation is the compensation received by an individual in the form of money or services paid by the company. Non-financial compensation is the satisfaction received by an individual in working from the psychological or physical environment at work. Compensation is one of the important factors in employee engagement because the employee can be motivated when working so that they have the enthusiasm to improve their abilities. Previous research shows that compensation can affect employee engagement positively and significantly. Employees are more involved in the workplace by investing in skills that are balanced with compensation (Zacher et al., 2015). If the company offers a compensation program, employees want to improve their abilities so that employee performance increases. Another research shows that compensation significantly affects employee performance (Beede Emerole & Ogbu Edeh, 2017).

To achieve organizational goals, employee involvement is needed which is manifested in the form of commitment, enthusiasm, and focused and energetic effort (Macey et al., 2009). Measurement of employee engagement include enthusiasm, dedication, and appreciation (Schaufeli et al., 2006). Enthusiasm is the state of employees who are passionate about completing work. Dedication is an emotional attachment between an individual and his work. Appreciation is an effort made with full focus on the work. Employees who already have a feeling of being engaged in the company will definitely maximize their ability to work and be more loyal so that they will stay in the company even though there are offers from other companies. Another study states that employee engagement has a significant effect on employee performance (Anitha, 2014).

Performance is the level of success or result of a person as a whole within a certain period during carrying out a task when compared to several possibilities such as work standards, targets or criteria that have been set from the start and have been mutually agreed (Rivai et al., 2005). There are indicators of employee performance, namely quality, quantity, timeliness, effectiveness, supervision, and interpersonal relationships (Robbins, 2006). Quality is the work produced by employees with the skills and abilities they have. Quantity is the amount obtained from the employee’s ability to work. Punctuality is the ability of employees to complete work in accordance with the time set. Effectiveness is the ability of employees to maximize company resources. Supervision is the ability of employees to carry out work without asking for help from other people or supervisors from the company. Interpersonal relationship is an employee’s ability to communicate and cooperate with others. Previous research stated that employee engagement is able to mediate work-life balance on employee performance. It means that the work-life balance is able to influence the level of employee performance in the company to be higher if it is mediated by employee engagement (Witriaryani et al., 2022). Another previous research stated that employee engagement is able to positively mediate compensation on employee performance. Compensation can have an impact on increasing employee performance if it is mediated by increased employee engagement (Fakhri et al., 2020).

Objective of the Study

This study aims to determine the effect of work-life balance and compensation factors on employee performance through employee engagement at PT Sukuntex-Spinning employees.

3. Methodology

The type of research used is explanatory research. The population in this study were female employees who were married and had children in the production division of PT Sukuntex-spinning as many as 100 respondents. The sampling technique uses a census technique where the entire population is sampled because there are 100 people. Methods of collecting data with questionnaires and interviews using a Likert scale 1 - 5. The primary data used in this study are answers that are distributed to married female employees in the production division of the Sukuntex-Spinning including personal data and respondents’ perceptions of work-life balance, compensation, employee engagement and employee performance. The data analysis method used is SEM PLS with validity test, reliability test, R-square test, bootstrapping and Variance Accounted For (VAF) using SmartPLS software.

Measurement of work-life balance uses the dimensions such as time balance, involvement balance, satisfaction balance (Greenhaus et al., 2003). The compensation use indicators such as financial compensation and non-financial compensation (Mondy, 2008). Employee engagement use indicators such as vigor, dedication and absorption (Schaufeli et al., 2006). Employee performance use indicators such as quality, quantity, timeliness, effectiveness, supervision, interpersonal relations (Robbins, 2006).

4. Results and Discussions

4.1. Convergent and Discriminant Validity

Data processing uses an approach known as the repeated indicators approach where the use of indicators in the first-order construct is also used as an indicator for the second-order factor. Table 2 represents about convergent validity test on the work-life balance dimensions, namely time balance, involvement balance, and satisfaction balance and all indicators of the work-life balance, compensation, employee engagement, and employee performance variables are valid because the outer loading value is >0.06.

Discriminant validity is obtained through cross-loading indicator measurements with constructs. The value of discriminant validity can be known through the AVE which is greater than 0.5, so the latent variable has become a good comparison for this study.

The value of convergent validity and discriminant validity can be known through the value of Average Variance Extracted (AVE) which is >0.5 (Hair et al., 2013). The results in Table 3 stated that the AVE value of each dimension of the work-life balance variable (time balance, involvement balance, satisfaction balance) was more than 0.5. The AVE value of the work-life balance, compensation, employee engagement and employee performance variables has been more than 0.5.

Table 2. Outer loadings on validity test second-order construct.

Source: Data processing with SmartPLS, 2022.

Table 3. The output of AVE and composite reliability second order construct.

Source: Data processing with SmartPLS, 2022.

4.2. Reliability Construct

The reliability test was used to measure the composite reliability and Cronbach’s alpha values. Table 4 described that all dimensions and variables are in accordance with the criteria for Cronbach’s alpha and composite reliability values, which are >0.70 so that all data can be said to be reliable constructs.

4.3. Structural Model (Inner Model)

Structural model is testing a model by looking at the value of R-square and F-square effect size. R-square is used to determine the ability of the independent variable to influence the dependent variable.

Table 5 represents about two variables that are influenced by other variables, namely employee engagement with an r-square value of 0.762 and an r-square value of employee performance of 0.884. Based on these results, it can be seen that work-life balance and compensation can contribute 76% to the employee engagement variable while the remaining 24% comes from other variables outside the study. In addition, employee performance variables can be explained by work-life balance, compensation and employee engagement with a percentage of 88% while the remaining 12% comes from other variables outside the study.

F-square effect size is used to determine the effect of the independent variable on the dependent variable with various categories such as weak (0.02), medium (0.15) and strong (0.35). Variables that included in the medium category are the effect of work-life balance on employee engagement of 0.194, the effect of compensation on employee engagement of 0.218, the effect of work-life balance on employee performance of 0.205, the effect of compensation on employee performance of 0.198 and the effect of employee engagement on employee performance of 0.193.

4.4. Hypothesis Test

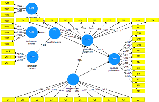
Based on Figure 1 carried out with the SmartPLS 3.3 for windows program, path coefficients are obtained which explain the coefficient value, T value and P value which are used as a reference for the relationship between variables in this study.

Table 4. Composite reliability and Cronbach’s alpha on second-order construct.

Source: Data processing with SmartPLS, 2022.

Table 5. R-Square.

Source: Data processing with SmartPLS, 2022.

Figure 1. Path analysis model diagram.

Based on Table 6 path coefficients which explain the direct effect, then Table 7 explains the indirect effect.

Table 7 shows that indirect effect of work-life balance on employee performance through employee engagement has an original sample of 0.134. Then, the indirect effect of compensation on employee performance through employee engagement has an original sample of 0.143.

4.5. Variance Accounted For (VAF)

VAF is used to determine how much the intervening variable is able to absorb the direct effect before it is signed by the mediation model.

The results of Table 8 show that VAF calculation to test employee engagement as a mediating variable between work-life balance and employee performance are 0.281% or 28.1% so the role of the intervening variable can be categorized as partial mediation. In addition, the VAF value to test employee engagement as a mediating variable between compensation and employee performance is 0.296% or 29.6% so the role of the intervening variable can be categorized as partial mediation.

4.6. Discussion

The theory states that if the company can help balance personal and work life, the individual feels cared for by the company so they must give reciprocity by showing an attitude of increasing positive feelings at work (Blau, 2017). Table 6 shows that the work-life balance variable has a positive influence on the employee engagement variable of 0.438 which means it is positive with a significant value of 0.000 < 0.05 which means significant.

Table 6. Direct effects on output path coefficients.

Source: Data processing with SmartPLS, 2022.

Table 7. Indirect effects on output specific indirect effects.

Source: Data processing with SmartPLS, 2022.

Table 8. Variance Accounted For (VAF).

Source: Data processing with SmartPLS, 2022.

The provision of compensation must be managed properly so that the compensation can help the company to retain employees properly so that the goals set can be achieved (Maulana & Sagala, 2019). Table 6 shows that there is a direct influence of the compensation variable on employee engagement of 0.464 which means it is positive with a significance value of 0.000 < 0.05 which means significant.

Work-life balance is described as a concept that can set priorities correctly between the work side and the life side (family, leisure, happiness and spiritual development) to produce high performance (Singh & Khanna, 2011). Table 6 shows that there is a direct influence between the work-life balance variable on the employee performance variable of 0.343 which means it is positive with a significance value of 0.000 < 0.05 which means significant.

The compensation given by the expertise of employees can satisfy employees so that it affects employees in improving performance (Robinson, 2005). Based on Table 6, the compensation variable has a direct effect on the employee performance variable of 0.340 which means it is positive with a significance value of 0.001 < 0.05 which means it is significant.

Employee engagement is one of the causes of the creation of high employee performance where employees who have strong ties to the company lead to an increase in the performance of their workers to provide benefits to the company (Robinson et al., 2004). Table 6 state that there is a direct effect of the employee engagement variable on the employee performance variable of 0.307, which means it is positive with a significance value of 0.001 < 0.05, which means it is significant.

Table 7 shows the indirect effect of work-life balance on employee performance through employee engagement with a path coefficient value of 0.134 which means positive with a significance value of 0.024 which means significant. The contribution of the intervening variable in the indirect effect of the VAF calculation shows that employee engagement is included in the category of the partial mediating variable. This can be seen in the VAF value of 0.281 or 28.1%.

Table 7 shows the indirect effect of compensation on employee performance through employee engagement with a path coefficient value of 0.143 which means a positive and significant value of 0.004 which means significant. The contribution of the intervening variable based on the results of the VAF calculation shows that employee engagement is included in the category of partial mediation. This can be seen in the VAF value of 0.296% or 29.6%.

5. Conclusion

The research’s results show that work-life balance and employee engagement have a relationship. PT Sukuntex spinning division has implemented a good and appropriate work-life balance so that it can have an impact on increasing employee engagement for female employees. Compensation can have a positive impact on employee engagement. It means that the employees who work at PT Sukuntex in the spinning division have received adequate and good compensation and have an impact on employee engagement. Work-life balance and employee performance have a significant relationship. The employees of PT Sukuntex in the spinning division are able to apply work-life balance well which causes an increase in employee performance. Compensation has a significant impact on employee performance. This means that the compensation given by PT Sukuntex spinning section is in accordance with the expectations of the employees who work there so they are more motivated to work and improve their abilities so that their performance will increase. Employee engagement has an influence on employee performance. Employees who have a good level of engagement tend to give the best performance for PT Sukuntex spinning division. Employee engagement in female employees is able to mediate between work-life balance and compensation with employee performance of PT Sukuntex-spinning employees. If the company improves work-life balance and compensation, it will increase the level of employee engagement and also have an effect on increasing employee performance.

Some suggestions that can be used as material for consideration or input in improving employee performance are that the company can hold a joint event between employees and their families such as outbound events and activities such as tug-of-war competitions or picnics. Companies can provide training that is carried out regularly in the form of knowledge-sharing methods or be included in various public training activities. Creating enthusiasm is one of them by giving praise or appreciation for each employee’s progress at work.

The limitations of this study lie in the factors that affect employee performance where this study only consists of three variables, namely work-life balance, compensation and employee engagement, while there are many other factors, namely work discipline, work stress, organizational culture and work motivation, work climate, leaders and others. The phenomenon of work-life balance is still relatively new for employees who work in rural areas and the object of research is only focused on married female employees who have children from the production division of PT Sukuntex, where the object is only one of many companies in Indonesia. Recommendations for further research are expected to be able to develop research concepts by providing references for other variables, and able to expand the scope of the population used as the object of research in order to facilitate obtaining data and information. Choose another but similar research object in order to be able to describe the conditions of other objects.

Acknowledgements

The author gratefully acknowledges the Sukuntex Company which has assisted in facilitating data collection and providing the necessary information to conduct this research. The author gratefully acknowledges the professional support provided by the lecturers in Business Administration. This research did not receive a specific grant from the funding agency.

Conflicts of Interest

The authors declare no conflicts of interest regarding the publication of this paper.

References

[1] Anitha, J. (2014). Determinants of Employee Engagement and Their Impact on Employee Performance. International Journal of Productivity and Performance Management, 63, 308-323.
[Google Scholar] [CrossRef
[2] Beede Emerole, O, & Ogbu Edeh, F. (2017). The Effect of Compensation on Employee Performance in Nigeria Civil Service: A Study of Rivers State Board of Internal Revenue Service. Journal of Strategic Human Resource Management, 6, 9-16.
[Google Scholar] [CrossRef
[3] Blau, P. M. (2017). Exchange and Power in Social Life. Routledge.
[Google Scholar] [CrossRef
[4] Fakhri, R. F., Djastuti, I., & Mas’ud, F. (2020). Analisis Pengaruh Kompensasi Dan Pelatihan Terhadap Kinerja Karyawan Dengan Employee Engagement Sebagai Variabel Intervening (Studi pada PT Ciomas Adisatwa Unit Pabelan). Diponegoro Journal of Economics, 9, 59-78.
[5] Greenhaus, J. H., Collins, K. M., & Shaw, J. D. (2003). The Relation between Work-Family Balance and Quality of Life. Journal of Vocational Behavior, 63, 510-531.
[Google Scholar] [CrossRef
[6] Hair, J. F., Ringle, C. M., & Sarstedt, M. (2013). Partial Least Squares Structural Equation Modeling: Rigorous Applications, Better Results and Higher Acceptance. Long Range Planning, 46, 1-12.
[Google Scholar] [CrossRef
[7] Larasati, D. P., Hasanati, N., & Istiqomah (2019). The Effects of Work-Life Balance towards Employee Engagement in Millennial Generation. In W. Strielkowski (Ed.), Proceedings of the 4th ASEAN Conference on Psychology, Counselling, and Humanities (ACPCH 2018). Advances in Social Science, Education and Humanities Reseacrh (pp. 390-394). Atlantis Press.
[Google Scholar] [CrossRef
[8] Luthans, F. (2006). Organizational Behavior (10th ed.). Andi
[9] Macey, W. H., Schneider, B., Barbera, K. M., & Young, S. A. (2009). Employee Engagement: Tools for Analysis, Practice, and Competitive Advantage. Wiley.
[Google Scholar] [CrossRef
[10] Maulana, T., & Sagala, E. J. (2019). Pengaruh Kepemimpinan dan Kompensasi Terhadap Employee Engagement pada Umkm Menengah di Jawa Barat (Studi Kasus pada Beberapa Umkm Menengah di Bandung). E-Proceedings of Management, 6, 2510-2517.
[11] Mondy, R. W. (2008). Manajemen Sumber Daya Manusia (10th ed.). Erlangga.
[12] Rivai, V., Basri, A. F. M., & Murni, S. (2005). Performance Appraisal: Sistem yang Tepat untuk Menilai Kinerja Karyawan dan Meningkatkan Daya Saing Perusahaan. Raja Grafindo Persada.
[13] Robbins, S. P. (2006). Perilaku Organisasi (kesepuluh). PT Indeks Kelompok Gramedia.
[14] Robinson, D., Perryman, S., & Hayday, S. (2004). The Drivers of Employee Engagement, Report 408. Institute for Employment Studies.
[15] Robinson, S. (2005). Discrete-Event Simulation: From the Pioneers to the Present, What Next? Journal of the Operational Research Society, 56, 619-629.
[Google Scholar] [CrossRef
[16] Schaufeli, W. B., Bakker, A. B., & Salanova, M. (2006). The Measurement of Work Engagement with a Short Questionnaire: A Cross-National Study. Educational and Psychological Measurement, 66, 701-716.
[Google Scholar] [CrossRef
[17] Singh, M. P., & Khanna, P. (2011). Work-Life Balance: A Tool for Increased Employee Productivity and Retention. Lachoo Management Journal, 2, 188-206.
[18] Soomro, A. A., Breitenecker, R. J., & Shah, S. A. M. (2018). Relation of Work-Life Balance, Work-Family Conflict, and Family-Work Conflict with the Employee Performance-Moderating Role of Job Satisfaction. South Asian Journal of Business Studies, 7, 129-146.
[Google Scholar] [CrossRef
[19] Tanasal, R., Kojo, C., & Sendow, G. M. (2016). Analisis Beban Kerja, Perilaku Individu Dan Persepsi Terhadap Kinerja Karyawan PT Hasjrat Abadi Manado. Jurnal EMBA, 4, 456-466.
[20] Witriaryani, A. S., Putri, A., Jonathan, D., & Abdullah, T. M. K. (2022). Effect of Work-Life Balance and Flexible Working Arrangement on Job Performance Mediated by Employee Engagement. Scientific Journal of Accounting and Finance, 5, 932-947.
[21] Zacher, H., Chan, F., Bakker, A. B., & Demerouti, E. (2015). Selection, Optimization, and Compensation Strategies: Interactive Effects on Daily Work Engagement. Journal of Vocational Behavior, 87, 101-107.
[Google Scholar] [CrossRef

Copyright © 2026 by authors and Scientific Research Publishing Inc.

Creative Commons License

This work and the related PDF file are licensed under a Creative Commons Attribution 4.0 International License.