Bifurcation of Parameter-Space and Chaos in Mira 2 Map

Abstract

In this paper, we investigate Mira 2 map in parameter-space (A-B) and obtain some interesting dynamical behaviors. According to the parameter space of Mira 2 map, we take A and B as some groups of values and display complex dynamical behaviors, including period-1, 2, 3, 4, 5, ???, 38, ??? orbits, Arnold tongues observed in the circle map [7], crisis, some chaotic attractors, period-doubling bifurcation to chaos, quasi-period behaviors to chaos, chaos to quasi-period behaviors, bubble and onset of chaos.

Share and Cite:

Jiang, T. and Yang, Z. (2017) Bifurcation of Parameter-Space and Chaos in Mira 2 Map. Journal of Applied Mathematics and Physics, 5, 1899-1907. doi: 10.4236/jamp.2017.59160.

1. Introduction

Mira first introduced Mira 1 and 2 maps in [1], 1996. And in [2], Styness et al. attained a deeper understanding of the phenomenon―a transition from one chaos regime to another chaos regime via crisis―for B falling in the interval B c [ 2.0501226960083, 2.05012267960082 ] (where B c denotes the critical value of the parameter B) and other parameter A = 1.5 .

Mira 2 map [1] has the functional form

{ x n + 1 = A x n + y n , y n + 1 x n 2 + B . (1)

where A and B are real.

Though more dynamical behaviors of Mira 2 map (1) had gotten someone’s less attention, we studied Mira 2 map and got many interesting dynamical behaviors, such as the conditions of the existence for fold bifurcation, flip bifurcation, Naimark-Sacker bifurcation and chaos in the sense of Marroto of this map in [3]. In this paper using numerical simulations [4], we obtained the distribution of dynamics in the parameter plane, the maximum Lyapunov exponent [5], fractal dimension [6] and more complex dynamical behaviors, including period-1, 2, 3, 4, 5, ×××, 38, ××× orbits, Arnold tongues observed in the circle map [7], crisis, some chaotic attractors, period-doubling bifurcations to chaos, quasi-period behaviors to chaos, chaos to quasi-period behaviors, bubble, on set of chaos.

The paper is organized as follows. In Section 2, we give the parameter space of dynamical behaviors of Mira 2 map (1) in ( A B ) plane. And in Section 3, the numerical simulations bifurcations in ( A x ) and ( B x ) planes for different values, the computation of maximum Lyapunov exponent corresponding to bifurcation diagram and the phase portraits at neighborhood of critical values are given.

2. Bifurcation in the Parameter-Space

In this section, we give the parameter space of dynamical behaviors of Mira 2 map (1) in ( A B ) plane.

In order to show more dynamics of Mira 2 map (1), we take A and B as the parameters and observe the motions of Mira 2 map (1) according to the initial condition ( x 0 , y 0 ) = ( 0.001,0.05 ) of Mira 2 map (1). After computing some groups of the value scopes and the length of the grid of A and B , we find that there exist almost all dynamical motion of Mira 2 map (1) for the parameter interval A × B = [ 2,2 ] × [ 4,0.5 ] and it takes relatively less time. The parameter-space of Mira 2 map (1) is shown in Figure 1. It is an isoperiodic diagram obtained by discretizing the parameter interval A × B = [ 2,2 ] × [ 4,0.5 ] in a grid of 800 × 900 points equally spaced. This corresponds in Figure 1 to a same resolution in both A and B axes, that is Δ A = Δ B = 0.005 . For each point

Figure 1. The parameter-space of Mira 2 map (1).

( A , B ) in Figure 1, an orbit of initial condition ( x 0 , y 0 ) = ( 0.001,0.05 ) converges to a chaotic attractor indicated by c, or to a quasi-periodic orbit indicated by q p , or to a n-period motion indicated by n, or to an attractor in infinity (unbounded attractor) indicated by , after a transient of 5000 iterates.

In Figure 1, we can see quasiperiodic motion (purple region) is born exactly

on the boundary-the line B = A 2 3 4 -of period-1 (cyan) region, as a result of

Naimark-Sacker bifurcations of period 1 (we give the condition of the existence of Naimark-Sacker bifurcation in [3]). There is a collection of periodic regions embedded in the quasiperiodic (purple) region not all of these observed clearly with the scale utilized in Figure 1. In two plots of Figure 2 one sees magnifications of the two regions inside of the boxes I and II of Figure 1, the first located in the range 1.8 a 0.6, 3 b 0.8, and the second in the range 0.5 a 1, 2 b 0.5. In Figure 2(a), period-1 (cyan) region and period-3 (green) region have well defined boundary. For parameter values taken along the boundary line, pitchfork bifurcation occurs, and parameter b decreasing and passing through out period-3 (green) region Naimark-Sacker bifurcation occurs. In Figure 2(b), one sees periodic similar to the Arnold tongues observed immersed in purple region in the circle map [7].

3. Bifurcation and Chaos in Numerical Simulations

Now we present some numerical simulation results to show other interesting dynamical behaviors of Mira 2 map (1). According to the parameter space of Mira 2 map (1) in Figure 1, we take A and B as follows:

Case (1). Fixing A = 0 , and 2 B 0.5 ;

Case (2). Fixing A = 0.1 , and 1.705 B 0.2 ;

Case (3). Fixing A = 0.5 , and 1.173 B 0.4 ;

Case (4). Fixing A = 0.85 , and 0.785 B 0.3 ;

Case (5). Fixing B = 2.2 , and 1.682 A 1.57 ;

For case (1) The bifurcation diagram of Mira 2 map (1) for A = 0 in ( B , x ) plane and the corresponding maximal Lyapunov exponents are given in Figure 3(a) and Figure 3(b), respectively. From Figure 3(a), we see period-doubling to

(a) (b)

Figure 2. Magnification of the boxes (a) I, and (b) II in Figure 1.

(a) (b)

Figure 3. Bifurcation diagram and Lypunov exponents of Mira 2 map (1). Here A = 0 .

chaos occur with B decreasing and chaos region abruptly disappears as B = 1.4746, 1.6243, 1.749 , respectively. And when B decrease to 2 , the chaos region turns to an attractor in infinity (unbounded attractor).

For case (2) The bifurcation diagram of Mira 2 map (1) for A = 0.1 in ( B , x ) plane and the corresponding maximal Lyapunov exponents are given in Figure 4(a) and Figure 4(b), respectively. In Figure 4(a), Mira 2 map (1) undergoes a Naimark-Sacker bifurcation from period-1 orbit at B = 0.7 . At B decreasing to B = 1.0022 , quasi-period region suddenly disappears and six pieces of period-doubling to chaos occur. In the interval B ( 1.705, 1.22 ) , period-doubling, Naimark-Sacker bifurcation and quasi-period behaviors are immersed in chaos region. The phase portraits of Mira 2 map (1) are shown in Figures 4(c)-(g), respectively. In Figures 4(c)-(e), the size of chaotic attractors at B = 1.29 ( MaxLyapunovExponent( M L E ) = 0.0394, FractalDimension ( F D ) = 1.4692 ) , B = 1.34 ( M L E = 0.0559, F D = 2.2151 ) , and B = 1.6 ( M L E = 0.0836 ) , increases with B decreasing. And the quasi-period orbits and its amplification are shown in Figure 4(f) and Figure 4(g), respectively.

For case (3) The bifurcation diagram of Mira 2 map (1) for A = 0.5 in ( B , x ) plane and the corresponding maximal Lyapunov exponents are given in Figure 5(a) and Figure 5(b), respectively. As B decreasing, Mira 2 map (1) undergoes a Naimark-Sacker bifurcation from period-1 window at

B = A 2 3 4 = 0.5 . At B = 0.8025 , quasi-period region disappears to period-5

windows, and at B = 0.8915 , period-5 window becomes 15 period-doubling to chaos. Figures 5(c)-(f) are shown chaotic attractors at B = 0.913, ( M L E = 0.0106, F D = 1.0723 ) , B = 0.94, ( M L E = 0.0269, F D = 1.2055 ) , B = 1, ( M L E = 0.045, F D = 1.5670 ) and B = 1.167 ( M L E = 0.0845,1.5278 ) , respectively.

For case (4) The bifurcation diagram of Mira 2 map (1) for A = 0.85 in ( B , x ) plane and the corresponding maximal Lyapunov exponents are given in Figure 6(a) and Figure 6(b), respectively. And the amplifications of (a) at 0.665 < B < 0.61 and 0.785 < B < 0.68 are shown in Figure 6(c) and

(a) (b) (c) (d)
(e) (f) (g)

Figure 4. Bifurcation diagram and Lypunov exponents of Mira 2 map (1). Here A = 0.1 . (c)-(f) Phase portraits of Mira 2 map (1) at B = 1.29 , B = 1.34 , B = 1.6 and B = 1.535 . (g) The amplification of (f).

(a) (b) (c) (d)
(e) (f)

Figure 5. Bifurcation diagram and Lypunov exponents of Mira 2 map (1). Here A = 0.5 . (c)--(f) Phase portraits of Mira 2 map (1) at B = 0.913 , B = 0.94 , B = 1 and B = 1.167 .

Figure 6(d), respectively. In Figure 6(a), Mira 2 map (1) undergoes a Naimark-Sacker bifurcation from period-1 window at B = A / 2 3 / 4 = 0.325 . As B decreasing to B = 0.5535 , quasi-period behaviors suddenly disappear and period-6 window appears. In Figure 6(c), we observe that quasi-period behaviors and period windows alternatively appear, including period-18, 20, 21, 27, 28, 31, 33, 43, 53, etc. And, as B decreasing to B = 0.6632 , 7 pieces of inverse period-doubling to chaos appear, and in Figure 6(d), chaos region and period-doubling alternatively appear. The phase portraits of Mira 2 map (1) in Figures 6(e)-(i) are chaotic attractors at B = 0.6448 ( M L E = 0.0047, F D = 1.1148 ) ,

(a) (b) (c) (d)
(e) (f) (g) (h)
(i)

Figure 6. Bifurcation diagram and Lypunov exponents of Mira 2 map (1). Here A = 0.85 . (c) and (d) The amplification of (a). (e)-(i) Phase portraits of Mira 2 map (1) at B = 0.6448 , B = 0.649 , B = 0.72 , B = 0.724 and B = 0.77 .

B = 0.724 ( M L E = 0.007, F D = 1.0815 ) and B = 0.77 ( M L E = 0.0423, F D = 1.4178 ) , quasi-period orbit at B = 0.649 , and period-21 orbit at B = 0.72 , respectively.

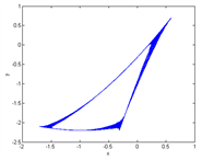
For case (5) The bifurcation diagram of Mira 2 map (1) for B = 2.2 in ( A , x ) plane and the corresponding maximal Lyapunov exponents are given in Figure 7(a) and Figure 7(c), respectively. As A increasing to A = 1.682 , the

(a) (b) (c) (d)
(e) (f) (g)

Figure 7. Bifurcation diagram and Lypunov exponents of Mira 2 map (1). Here B = 2.2 . (c)-(g) Phase portraits of Mira 2 map (1) at A = 1.6878 , A = 1.665 , A = 1.617 , A = 1.5798 and A = 1.5797.

attractor in infinity suddenly converges to quasi-period orbit. And as A increasing, quasi-period behaviors, period-orbits which include period-3, 8, 11, 17, 19, 20, 21, 25, etc., and chaotic behaviors alternatively appear. When A increase from A = 1.5798 to A = 1.5797 , chaos disappears and period-3 orbit appear. We observe that 3 pieces of Naimark-Sacker bifurcation occur at A = 1.5707 . As A increasing to A = 1.5707, quasi-period behaviors suddenly disappear and the unbounded attractor appears. The phase portraits of quasi-period orbit, chaotic attractor, period-orbit of Mira 2 map (1) are shown in Figures 7(c)-(g) for A = 1.6878 , A = 1.665 ( M L E = 0.0057, F D = 1.1717 ) , A = 1.617 , A = 1.5798 ( M L E = 0.016, F D = 1.1055 ) and A = 1.5797 , respectively.

4. Conclusion

In this paper, we study Mira 2 map in parameter-space (A-B) and obtain some interesting dynamical behaviors. According to the parameter space of Mira 2 map, we take A and B as some groups of values and display complex dynamical behaviors.

Acknowledgements

This work was supported by the National Science Foundations of China (10671063 and 61571052).

Conflicts of Interest

The authors declare no conflicts of interest.

References

[1] Mira, C., Barugola, A. and Gardini, L. (1996) Chaotic Dynamics in Two-Dimensional Nonvertible Map. World Scientific Publishing, Singapore.[CrossRef
[2] Styness, D., Hanan W.G., Pouryahya, S. and Herffernan, D.M. (2010) Scaling Relations and Critical Exponents for Two Dimensional Two Parameter Maps. The European Physical Journal B, 77, 469-478.[CrossRef
[3] Jiang, T. and Yang, Z.Y. (2017) Bifurcations and Chaos in Mira 2 Map. Acta Mathematicae Applicatae Sinica, English Series (Accepted).
[4] Nusse, H.E. and Yorke, J.A. (1997) Dynamics: Numerical Explorations. Springer, New York.
[5] Cartwright, J.H.E. (1999) Nonlinear Stiffness, Lyapunov Exponents, and Attractor Dimension. Physics Letters A, 26, 298-302.[CrossRef
[6] Agiza, H.N., Elabbssy, E.M., El-Metwally, H. and Elsadany, A.A. (2009) Chaotic Dynamics of a Discrete Prey-Predator Model with Holling Type II. Nonlinear Analyse: Real World Application, 10, 116-129.[CrossRef
[7] Schuster, H.G. and Just, W. (2005) Deterministic Chaos: An Introduction. 4th Edition, Wiley-VCH Verlag GmbH & Co., Weinheim.[CrossRef

Copyright © 2026 by authors and Scientific Research Publishing Inc.

Creative Commons License

This work and the related PDF file are licensed under a Creative Commons Attribution 4.0 International License.