Design and Comparison of Controller for the Reduction of Conducted Electromagnetic Interference in an Inverter ()
Received 21 March 2016; accepted 27 May 2016; published 30 May 2016

1. Introduction
The rapid development of electrical/electronic equipments is increasing the various problems around the world. One of the most important problems is Electromagnetic Interference (EMI), which would result in malfunctioning of circuits, skin effect, power quality problems, etc., due to high dv/dt and di/dt of the switching devices. It causes an undesirable response in other equipments and also degrades the performance of electronic systems, which brings some serious Electro Magnetic Compatibility (EMC) problems. In order to satisfy the standard limits, EMI reduction method is most important. Insertion of filters [1] [2] is the most common method which can be used to mitigate the conducted EMI. But, such filters are not perfect and designing is too difficult. It is quite bulky and takes much of the converter space. The various reduction methods have been proposed such as sigma-delta modulation [3] , active filter [4] , resonance technique [5] and soft switching methods [6] . This paper proposed a new technique to reduce the difficulties of filter design with minimum time. To reduce the conducted EMI, the designer has to measure the conducted EMI. LISN circuit is used to measure the conducted interference produced in the Equipment Under Test (EUT). The conducted EMI measured emissions from the EUT consists of the Common Mode (CM) and Differential Mode (DM) noise. When the measured emissions are above the standard limits, it is not easy to find the origin. One of the difficulties in the EMI is the lack of separation tools. Radio Frequency (RF) current probe [7] is the basic instrument for separation of the conducted EMI and its cost is too high and provides only the estimate. Out of the various techniques already proposed by authors, one such technique given by [8] provides inaccurate result. Hence, the requirements for the measurement circuit evaluation and the LISN with EMI separator circuit were given by [9] [10] .
This paper presents a LISN circuit with EMI separator for measuring the CM and DM simultaneously in EUT and subsequent reduction of the same. EUT is the inverter, in which conducted EMI measurement is taken using PI and fuzzy controller which measures and reduces simultaneously comparison of the EMI level of CM/DM within CISPR-22 from Comité International Spécial des Perturbations Radioélectriques standard.
2. Measurement of Conducted EMI
Conducted EMI from an inverter is caused by the switching actions. LISN circuit with EMI/noise separator is used to measure the conducted EMI, which is shown in Figure 1. The LISN is used to isolate the external noise which may be present on the outside of the external power line. The CM and DM noise voltages caused in the EUT are simultaneously measured from port 3 and port 4. The CM and DM noise voltages are the vector sum and difference of the Line-Ground (L-G) and Neutral-Ground (N-G) voltage respectively. The CM and DM voltages can be calculated from Equations (1)-(2).
(1)
(2)
The components details of LISN circuit with EMI separator are shown in Table 1 [10] .
![]()
Figure 1. LISN circuit with EMI separator.
The EMI separator circuit should satisfy two requirements to separate CM and DM mode noise and it would be taken into account as follows [10] :
a) Outputs of CM and DM from Equations (1) and (2) are equal. This requirement ensures the correct output of EMI separator.
b) The leakage output of CM and DM should be small which ensures the small interference between the CM and DM noise measurements.
In order to evaluate the EMI separator, the above requirements should be checked one by one.
The first requirement is the transmission coefficient of EMI separator. The CM Transmission Ratio (CMTR) and DM transmission ratio (DMTR) are defined by Equations (5)-(6) as follows,
For CM EMI separator:
(3)
For DM EMI separator:
(4)
The second requirement can be characterized by CM Rejection Ratio (CMRR) and the DM Rejection Ratio (DMRR) are defined by Equations (3)-(4) as follows.
For DM EMI separator:
(5)
For CM EMI separator:
(6)
where,
VOCM―CM EMI separator output voltage (i.e. Port 3);
VODM―DM EMI separator output voltage (i.e. Port 4);
VCM―CM EMI separator input voltage;
VDM―DM EMI separator input voltage.
LISN with EMI separator is solved in MATLAB/Simulink SimPower Systems environment and the corresponding schematic is presented in Figure 2.
3. Equipment under Testing (EUT) Device-Inverter
Inverter is placed under the testing device in which the conducted EMI is caused in it. The conducted EMI caused in the inverter is due to the switching action of the device. The schematic diagram of the inverter is shown in Figure 3. The inverter operates four different modes depending on which switches (T1, T2, T3, and T4) are closed is shown in Table 2.
The input supply to the inverter is given through the LISN circuit which provides the clean supply without interference from the power lines. The given supply to the inverter (Vdc) is 150 V which is converted to ac (Vac) 150 V by inverter. The output waveform of the inverter is shown in Figure 4.
![]()
Figure 2. Simulation diagram of LISN circuit with EMI separator.
![]()
Figure 3. Schematic diagram of the inverter.
![]()
Table 2. Switching states of the inverter.
(a)
(b)
Figure 4. Output waveform of the inverter. (a) Load current; (b) Voltage.
4. Reduction of Conducted EMI Using Fuzzy Logic Controller (FLC)
EMI realized in the inverter is mainly due to the switching action of the switching device which is reduced here by FLC Controller.
4.1. PI Controller
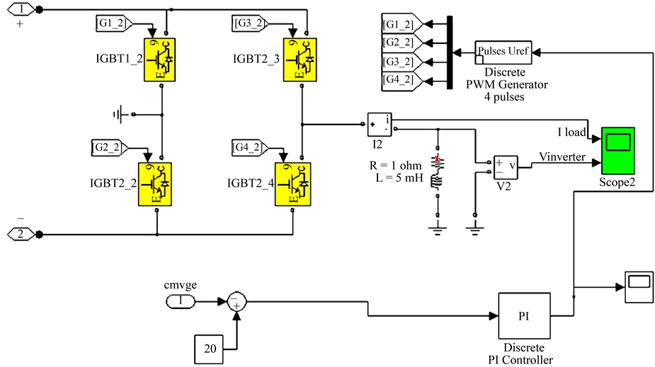
PI controller is used in this paper for controlling the switching device of the EUT. It has been generating the PWM signal based on the CM noise voltage for maintaining the EMI level within the CISPR standard.
The PI controller is used to generate the PWM signal based on the CM noise voltage which is compared with the reference EMI noise voltage. The output of PI controller is compared with the reference PWM signal so that the switching action of the inverter is controlled based on the output of EMI separator. Figure 5 presents the inverter simulation diagram with PI controller.
4.2. Fuzzy Logic Controller
Fuzzy logic controller is used in this paper for controlling the switching device of the EUT. It has been generating the PWM signal based on the CM noise voltage for maintaining the EMI level within their CISPR standard.
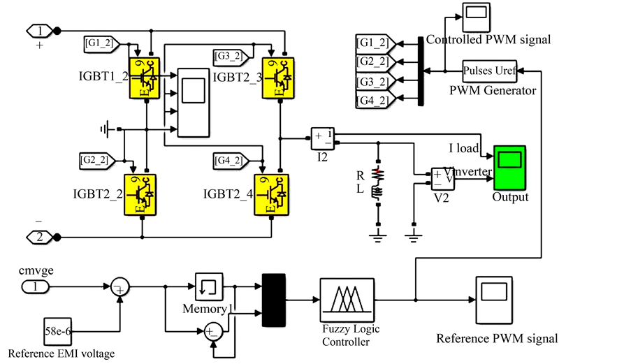
The FLC is used to generating the PWM signal based on the CM noise voltage and which is compared with the reference EMI noise voltage. The output of FLC is compared with the reference PWM signal so that the switching action of the inverter is controlled based on the output of EMI separator. As shown in Figure 6, this presents the inverter simulation diagram with FLC.
The entire variable for fuzzy inputs of “input 1” and “input 2” are defined as (NB, NS, ZERO, PS, and PB). In the Figure 7, the fuzzy control rules are illustrated in surface viewer, which inputs of error (e) and change in error (de) are assigned in x-axis and output “Modulation Index” is assigned in y-axis.
5. Simulation Result
In this section, a comparison is performed between PI controller and fuzzy controller for conducted EMI mea-
![]()
Figure 5. Simulation diagram of inverter with PI controller.
![]()
Figure 6. Simulation diagram of inverter with fuzzy controller.
surement in inverter.
5.1. Conducted EMI without Controller
The conducted EMI produced in the inverter is measured by using LISN circuit is shown in Figure 1. The output of L-G and N-G noise voltage is taken from Port 1 and Port 2 respectively. The output of L-G is nearly 48 μV and N-G is >50 μV, which is shown in Figure 8.
![]()
Figure 8. L-G and N-G voltage from inverter without controller. (a) Line-ground voltage; (b) Neutral-ground voltage.
5.2. Conducted EMI with PI Controller
From the output of EMI separator circuit shown in Figure 5, the L-G and N-G noise voltages are not within CISPR-22 standards. Whereas, the outputs of L-G and N-G noise voltages of the PI controller shown in Figure 9.
5.3. Conducted EMI with FLC
From the output of EMI separator circuit shown in Figure 6, the L-G and N-G noise voltages are satisfied with the CISPR-22 standard limits are shown in Figure 10.
6. Conclusions
The measurement of the conducted electromagnetic Interference caused in the inverter using LISN with EMI separator is designed and it is also measuring the noise from line, neutral, common mode and differential mode noise separation simultaneously. After comparing with open loop and closed loop of PI controller and fuzzy controller, the common mode voltage value reduced to around <40 µV. The results were shown in Table 3.
The fuzzy controller can effectively reduce the conducted interference produced in the inverter by varying the pulse width modulation of the switching device of the gate signal. Finally, the result shows that the conducted
![]()
Figure 9. L-G and N-G voltage from inverter with PI controller. (a) Line-ground voltage; (b) Neutral-ground voltage.
![]()
Figure 10. L-G and N-G voltage from inverter with FLC. (a) Line-ground voltage; (b) Neutral-ground voltage.
![]()
Table 3. Comparison of L-G and N-G voltages with controllers.
interference in the inverter is maintained nearly within the CISPR-22 standard limits. It is very useful in designing the optimized power electronic circuits.