A Study on the Impact of Perceived Built Environment on Elderly Communication Activities in Old Communities ()

1. Research Background
According to the main data of the 7th National Population Census, China has a population of 264 million people aged 60 and above, accounting for 18.7%, and a population of 190 million people aged 65 and above, accounting for 13.5%. The proportion of elderly people is still increasing year by year, and population aging is an inevitable trend in China’s social development, and China will also be in this stage for a long time. Under the high concentration of urban elderly population, communities are the main places for elderly people to engage in daily life and social activities. The old communities built in the 1980s and 1990s have a large number and area, forming the most basic functional unit of the city. However, over time, on the one hand, the physical environment of the community has generally begun to age, and in the early stages of its construction, the configuration standards of elderly care service facilities are also low, and their supporting functions are no longer able to meet the needs of contemporary elderly urban life. Old communities are the main gathering places for middle-aged and elderly people in cities, and strengthening the construction of the old community environment is an important way to promote social and physical activities for the elderly, and improve their physical and mental health. Existing theories suggest that community-built environments have become important determinants of social activities and health for elderly people, as their physical functions decline, their social adaptability declines, and they become more vulnerable to external environments.
Early empirical studies often used simple linear regression models to explore the impact of built environment on physical activity. Internationally, research represented by North America, Europe, and Australia has focused on the impact of different built environment characteristics on various activities. The built environment characteristics related to elderly activities mainly include residential areas, accessibility to various places, walking environment, population density, public transportation, etc. Research has shown that the shorter the distance between the departure and destination, the more beneficial it is to increase the opportunities for elderly people to engage in physical activity 13 [1] , and it is easier to meet the opportunities for physical activity. The accessibility of community centers [2] , parks and water areas, sports facilities, and other places can affect residents, especially elderly people [3] , in terms of willingness and frequency to engage in activities [4] . Domestic scholars have conducted a certain degree of research on factors such as the configuration and form of outdoor public spaces that affect elderly activities. Scholars such as Chen Xiaowei [5] have found through their research on the environmental elements of urban park construction that the form and layout of activity spaces, the configuration of public facilities, and the quality of physical environment are the most important influencing factors for elderly activities. Jiang Yuqian [6] explored the impact of lifestyle streets on social interaction activities from both time and space perspectives, and found that 17:00 to 19:00 at night and 11:00 to 13:00 at noon were the most active periods, with gathering points easily formed at entrances and near facilities. Dong Hexuan [7] compared and analyzed three residential areas in Wuhan, and based on typology and structural equation models, studied and analyzed the characteristics of urban elderly communication behavior and spatial environment, as well as the correlation between the two. He believed that the landscape environment, service facilities, and spatial location of the activity space had a strong positive correlation with elderly communication activities. Li Jingwei [8] and others investigated the impact of a community-built environment on elderly communication activities from five dimensions: community location, accessibility, pedestrian environment, population density, and public transportation.
2. Overview of Research Samples
2.1. Study Sample Selection
The old community defined in this article refers to a certain range of old communities that were built earlier, had incomplete basic functions, lacked supporting facilities, had a dilapidated green environment, and had renewal value. After on-site research and investigation, Tieniujie Community and Yuebei Community were selected as research samples. Tieniu Square and Wuyi Square are the most popular public activity venues in the community, often gathering a large number of elderly people for social activities. Although there are significant differences in land area and population size between these two communities, the aim of this study is to explore the degree of correlation between elderly interaction activities and various built environment factors, as well as the relationship between various variables. The size of the research sample will not have an impact on the research results. In addition, the two research samples have good positive feedback on natural landscape, infrastructure, and the number of elderly population, and are the main places for urban residents in the region.
2.2. Research Scope
The built environment differs from the natural environment in that it is composed of various buildings and places designed and constructed by humans. It is a combination of land use patterns, transportation systems, and a series of elements related to urban design. It can affect the physical activities of residents and is closely related to their quality of life. The impact of community-built environment elements on physical or social activities of the elderly population can be divided into objective indicators of built environment and subjective perception variables from a research perspective. The objective built environment includes facility diversity, road connectivity, location reachability and density. Subjectively perceived built environment includes comfort, safety, aesthetics, reachability, etc. Based on existing research foundations, research on community-built environments related to elderly activities mainly focuses on behavioral feature analysis and identification of influencing factors, and focuses on the impact of objective built environments on elderly behavior and activities, lacking subjective environmental perception of the elderly. In terms of element selection, this study starts from the perceptible factors of the built environment of the old community, which is divided into five aspects: safety, comfort, aesthetics, reachability, and facility completeness. It explores the impact of the built environment of the old community on the communication activities of the elderly from a multi-dimensional perception perspective.
3. Research Design
3.1. Model Indicator Selection
Jon Lang believes that there is a dynamic interaction process driven by human needs between humans and the environment, where the environment creates the possibility of behavior by providing ’supply’. The behavioral activities of the elderly are constrained and influenced by various elements of the built environment. The behavioral characteristics of the elderly population are dependent variables, while the built environment elements are independent variables (Table 1). The study sorts and analyzes relevant key literature at home and abroad, summarizes the classification of the environmental impact of park construction, and extracts evaluation indicators for characterization variables. According to existing studies, the impact of built environment on the activities of the elderly can be classified into reachability, comfort, safety, aesthetic perception (attractiveness), and each evaluation indicator corresponds to one or more impact classifications. Community public space is the most important usage space for the middle-aged and elderly population in cities, and the form, scale, and venue function of public activity space will have an impact on the outdoor activities of the elderly. Based on previous literature review and field research, this paper divides the perceptible elements of the built environment into five aspects: safety, comfort, aesthetics, reachability and facility completeness, and selects five secondary indicators under each primary indicator as observation variables to explore the impact of the built environment of the old community on the communication activities of the elderly. The questionnaire is based on literature review and field research.
3.2. Model Construction
Based on the general consensus that the more suitable the allocation of community building environment elements, the higher the satisfaction of elderly groups with activities, this study proposes multiple theoretical hypotheses for the model, and the designed related variables all belong to a positive correlation relationship. On this basis, this article proposes an initial structural equation model to evaluate the impact of environmental factors on the behavior of the elderly population in old communities, as shown in Figure 1.
3.3. Questionnaire Design and Collection
The questionnaire design is divided into two parts. The first part is the statistics of the basic characteristics of the surveyed elderly population, including gender, age, travel frequency, activity duration, etc. The second part is the evaluation of environmental factors and activity satisfaction in the construction of old
![]()
Table 1. Evaluation indicators of environmental factors for the construction of old communities.
Source: author’s own drawings.
communities, including 5 items, a total of 25 items, corresponding to the observation indicators in the table above; The second part is the scale title, using the Likert 5-level scale format. In order to ensure the effectiveness of the questionnaire and take into account the cultural limitations and physical factors of some elderly people, most of them directly communicated with the elderly through questionnaire interviews. From April to May 2023, on-site questionnaire interviews were conducted in the sample communities. It is planned to collect 150 questionnaires from each community, and a total of 283 questionnaires were actually collected.
4. Result Analysis
4.1. Analysis of Population Characteristics
Analyze and statistically analyze the population characteristics of the collected questionnaire results from four aspects: age, gender, activity frequency, and activity purpose. More than half of the elderly with a balanced gender ratio in the surveyed population are in the age range of 60 - 70 years old. At this stage, the physical function of the elderly has not significantly deteriorated and most of them are in retirement. They have more energy and time to engage in outdoor activities. Community public space is their main activity place; According to statistics, more than half of the elderly go to community public spaces every day for entertainment, fitness and other social activities. The proportion of elderly people who take walks, runs, and other activities is the highest, at 53.92%, followed by ball games, indicating that elderly people now pay more attention to physical health. (Table 2)
4.2. Reliability and Validity Testing
Reliability refers to the consistency, stability, and reliability of measurement results, that is, whether the measurement tool can stably and reliably measure the measured object or variable; Validity refers to the effectiveness of a measurement tool, which refers to the degree to which a questionnaire scale used as a measurement tool can accurately measure the subject variable. Before conducting confirmatory silver analysis using structural equations in this study, it is necessary to conduct reliability and validity tests on the questionnaire scale. This study uses the Cronbach’s alpha to judge the reliability of the questionnaire. Cronbach’s alpha coefficient is positively correlated with the internal reliability of the questionnaire. SPSS software is used to analyze each variable. The overall Cronbach’s alpha coefficient is 0.933. It can be seen from Table 3 that the Cronbach’s alpha coefficients of safety, comfort, aesthetics, reachability, facility completeness, dynamic communication activities, static communication activities and the subjective well-being of the elderly are 0.864, 0.902, 0.841, 0.860, 0.873 and 0.788 respectively. The reliability test results of all indicators in the questionnaire are greater than the standard of 0.7, indicating that the recovered scale data have good internal consistency, further analysis is possible.
Validity analysis used principal component analysis and maximum variance rotation method to extract common factors for each measurement item. Based on KMO test and Bartlett’s spherical test for variables (Table 4), factor load was used as a measure of structural validity. From Table 5 it can be seen that the factor load of each measurement item is greater than 0.5 of the extraction standard, indicating that the model has good structural validity and has been further validated.
4.3. Confirmatory Factor Analysis of Built Environment Elements
Use Amos software to conduct confirmatory factor analysis on the dimensional composition of built environment elements. The standardized factor load of each measurement index of safety, comfort, aesthetics, reachability and facility completeness is more than 0.6, and the combined reliability (CR) of each variable is between 0.842 - 0.902, indicating that the variable settings are reasonable and the internal consistency of the measurement results is good, and the average variance extraction (AVE) is more than 0.5, which proves that each variable has good convergence validity, as shown in Table 6.
![]()
Table 2. Basic characteristics of the elderly.
![]()
Table 5. Exploratory factor analysis.
![]()
Table 6. Confirmatory factor analysis results.
4.4. Regression Analysis of Built Environment Elements
The Amos structural equation model was used to verify and analyze the causal relationship between the environmental factors of old communities and the satisfaction of elderly population activities. The overall fit index was used to test the suitability of the hypothesis model and sample data. From Table 7, it can be seen that the CMIN/DF is 1.070, below the standard of 3, and the GFI statistical value is 0.922, above 0.8. Within an acceptable range, the IFI, TLI, and CFI all meet the standard of 0.9 or above, The RMR is 0.07 less than 0.08, and the RMSEA is 0.022 less than 0.05. All fitting indicators meet rational standards, so it can be considered that this model has a good fit.
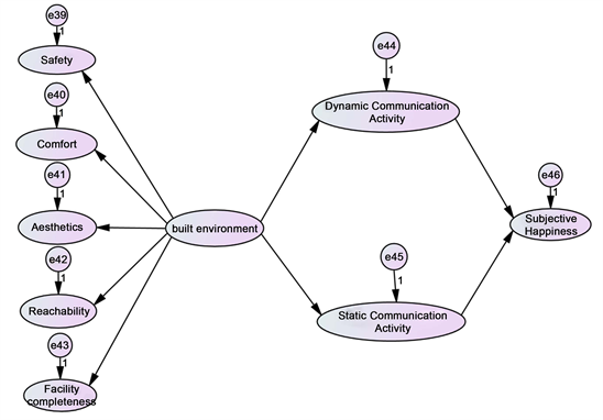
Using AMOS23.0 to perform calculations and using the maximum likelihood method for estimation, the results are shown in Figure 2: various built environment factors directly affect the activity level of the elderly, and the factors interact with each other. The built environment has an impact on the subjective well-being of elderly people through dynamic and static communication activities.
![]()
Figure 2. Model standardization path coefficient diagram.
1) The built environment has a significant positive direct impact on dynamic communication activities, with a path coefficient of 0.57. The correlation degree of each element of the built environment to the dynamic communication activities is: safety > aesthetics > reachability > facility completeness > comfort. The elderly have high requirements for the safety of places due to the decline of physical functions. Many elderly people choose to engage in social activities in safer places for their own health and to avoid causing trouble for their children. 2) The built environment has a significant positive direct impact on the static interaction activities of the elderly, with a path coefficient of 0.61. From this, it can be seen that elderly people are more inclined to engage in static social activities such as chess and cards, chatting, etc. However, static social activities are more likely to generate subjective happiness for elderly people.
5. Conclusion
The research on the relationship between the built environment and the level of residents’ communication activities has become a hot topic in the world. In the face of increasingly severe population aging challenges, how to make use of built environment elements to actively intervene in the health of the elderly is an urgent problem to be solved in urban construction. Based on the literature review, 25 built environment factors related to the activities of the elderly were screened out in 5 categories. Two old communities in Mianyang were selected as research samples, based on nearly 300 questionnaires, this paper explores and analyzes the relationship between the subjective well-being of the elderly and the factors of the built environment, the influencing ways and the influencing relations among the variables, and then puts forward some countermeasures and suggestions for optimizing the built environment of the old community, the aim is to provide scientific and reasonable research support for the aging construction of the old community. The findings of this study confirm that the built environment of the old community has an impact on the level of social interaction activities of the elderly. First, the government and Urban Planning Departments should pay attention to the top-level design of community-built environment, building a safe, comfortable and convenient community environment; Finally, to create a safe and comfortable walking environment, improve the walking facilities in the community and increase the initial travel of the elderly, it is of great significance to improve the social interaction and physical and mental health of the elderly. In addition, attention should be paid to the needs of elderly groups and targeted optimization of the built environment should be carried out to improve the transformation of old communities.